Texas Instruments TPS7H3302EVM Evaluation Module
Texas Instruments TPS7H3302EVM Evaluation Module is designed to evaluate the performance of the TPS7H3302-SEP radiation-tolerant 3A DDR termination regulator. The TPS7H3302EVM evaluation module operates at up to 3A output current and supports testing of DDR, DDR2, DDR3, DDR3L, and DDR4. This evaluation module comes with convenient test points and jumpers to evaluate TPS7H3302-SEP DDR terminator. The TPS7H3302EVM evaluation module is ideal for radiation-tolerant DDR power applications and memory termination regulators for DDR, DDR2, DDR3, and DDR4.Features
- Supports testing of DDR, DDR2, DDR3, DDR3L, and DDR4
- Built-in transient load test circuit
- Input core voltage VDD supports 2.5V rail and 3.3V rail
- 0.9V to 3.5V VLDOIN and VDDQ voltage range
- Dynamic performance evaluation features:
- Sink and source integrated load switches for transient load step emulation
- Configurable load step and slew rate control via on-board resistors
- Jumper J14 (pins 1 and 2) for device enable (enabled without J14 installed)
- Convenient test points for probing PGOOD, CLK_IN, and loop response testing
- Optional placeholders for VDDQSNS to VLDOIN filter when not using independent VDDQSNS source
- Up to 3A output current
- Convenient test points and jumpers to evaluate the TPS7H3302-SEP DDR terminator
Applications
- Radiation-tolerant DDR power applications
- Memory termination regulator for DDR, DDR2, DDR3, and DDR4
Module Top View
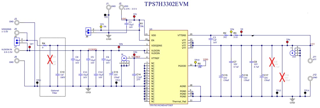
Schematic
Publicerad: 2023-03-08
| Uppdaterad: 2023-03-21
