Texas Instruments TPSI2240-Q1 Reinforced Solid-State Relays

Texas Instruments TPSI2240-Q1 Reinforced Solid-State Relays are developed for high-voltage automotive and industrial applications. The TPSI2240-Q1 utilizes high-reliability capacitive reinforced isolation technology in combination with internal back-to-back MOSFETs to form an integrated solution that requires no secondary-side power supply.

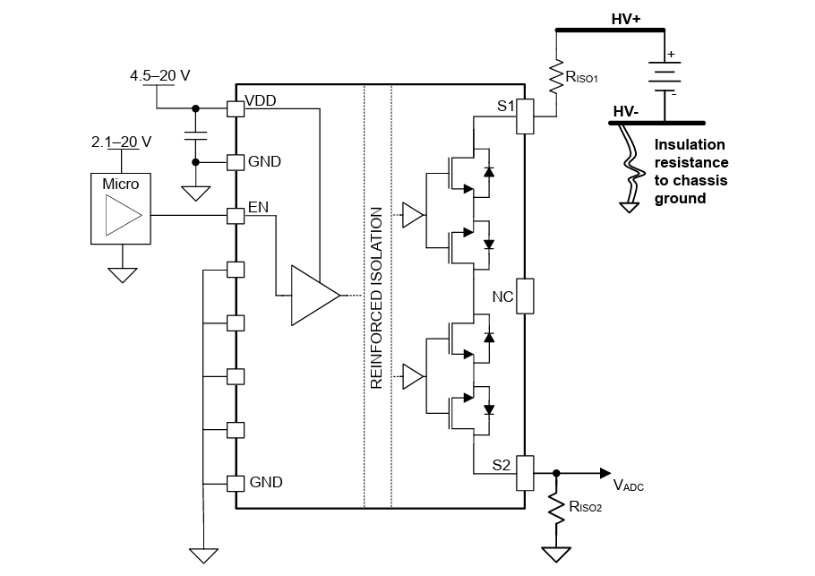
The primary side of the TPSI2240-Q1 draws only 5mA of input current and features a fail-safe EN pin that prevents back-powering the VDD supply. The VDD pin should be connected to a system supply between 4.5V and 20V, and the EN pin should be driven by a GPIO output with logic HI between 2.1V and 20V in most applications. In other applications, the VDD and EN pins could be driven concurrently directly from the system supply or from a GPIO output. All control configurations of the TPSI2240-Q1 do not need additional external components, such as a resistor and/or low-side switch, that are typically required.

The secondary side consists of back-to-back MOSFETs with a standoff voltage of ±1.2kV from S1 to S2. The TI TPSI2240-Q1 MOSFET offers avalanche robustness and a thermally conscious package design that allows it to robustly support system-level dielectric withstand testing (HiPot) and DC fast charger surge currents of up to 1mA (0.6mA for TPSI2240C-Q1 and 3mA for TPSI2240T-Q1) without requiring any external components.

The TI TPSI2240-Q1 is AEC-Q100 qualified for automotive applications.

Features

  • Qualified for automotive applications
    • AEC-Q100 grade 1: -40°C to +125°C TA
  • Low EMI:
    • Meets CISPR25 class 5 performance with no additional components
  • Integrated avalanche-rated MOSFETs
    • Designed and qualified for reliability for dielectric withstand testing (Hi-Pot)
      • TPSI2240-Q1 IAVA = 1mA for 60s pulses
      • TPSI2240C-Q1 IAVA = 0.6mA for 60s pulses
      • TPSI2240T-Q1 IAVA = 3mA for 60s pulses
    • 1200V standoff voltage
    • Ron = 130Q (Tj = 25°C)
    • TON, TOFF <700ps
    • IOFF = 1.22A at 1000V (Tj = 105°C)
  • Low primary side supply current
    • 3.5pA OFF state current (Tj = 25°C)
  • Functional Safety Capable
    • Documentation available to aid in ISO 26262 and IEC 61508 system design
  • Robust isolation barrier:
    • >30 year projected lifetime at 1500VRMS/2120Vpc working voltage
    • Reinforced Isolation rating. Viso, up to 4750VRMS
  • SOIC 11-pin (DWQ) package with wide pins for improved thermal performance
    • Creepage and clearance > 8mm (primary- secondary)
    • Creepage and clearance > 6mm (across switch terminals)
  • Safety-related certifications
    • (Planned) DIN EN IEC 60747-17 (VDE 0884-17)
    • (Planned) UL 1577 component recognition program

Applications

  • Solid-state relay
  • Hybrid, electric, and power train systems
  • Battery Management Systems (BMS)
  • Energy Storage Systems (ESS)
  • Solar energy
  • Onboard charger
  • EV charging infrastructure

Simplified Application Schematic

Schematic - Texas Instruments TPSI2240-Q1 Reinforced Solid-State Relays

Block Diagram

Block Diagram - Texas Instruments TPSI2240-Q1 Reinforced Solid-State Relays
Publicerad: 2026-02-10 | Uppdaterad: 2026-02-16