Texas Instruments TSV91xA/TSV91xA-Q1 General Purpose Op Amps
Texas Instruments TSV91xA/TSV91xA-Q1 General Purpose Operational Amplifiers (Op Amps) include single, dual, and quad-channel operational amplifiers that are specifically designed for general-purpose applications. These devices feature rail-to-rail input and output (RRIO) swings, wide bandwidth (8MHz), and low offset voltage (0.3mV, typical). This makes the TSV91xA/TSV91xA-Q1 attractive for a variety of applications that require a good balance between speed and power consumption. These op-amps are unity-gain stable and feature an ultra-low input bias current, which enables them to be used in applications with high-source impedances. The low input bias current also makes the TSV91xA/TSV91xA-Q1 suitable for sensor interfaces, battery-supplied and portable applications, as well as active filtering. The TSV91xA-Q1 devices are AEC-Q100 qualified for automotive applications.Features
- Rail-to-rail input and output
- 18nV/√Hz at 1kHz low noise
- 550µA Typical low power consumption
- 8MHz high-gain bandwidth
- 2.5V to 5.5V operating supply voltage
- 1pA Typical low input bias current
- 1.9mV maximum low input offset voltage
- ±0.5 µV/°C (Typical) low offset voltage drift
- ±4 kV Human-Body Model (HBM) ESD internal protection
- –40°C to +125°C extended temperature range
Applications
- Battery-powered applications
- Motor control
- Power modules
- HVAC: Heating, Ventilating, and Air Conditioning
- Washing machines
- Refrigerators
- Medical instrumentation
- Active filters
- Sensor signal conditioning
- Audio receiver
- Automotive infotainment
Datasheets
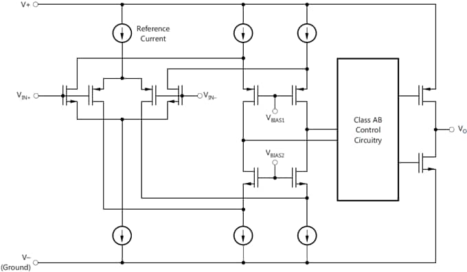
Functional Block Diagram
Publicerad: 2017-10-09
| Uppdaterad: 2025-04-28
