Texas Instruments TXE8116 16-Bit SPI Bus I/O Expander

Texas Instruments TXE8116 16-Bit SPI Bus I/O Expander is designed for a 1.65V to 5.5V operating supply voltage range, and provides general-purpose parallel I/O expansion for four-wire Serial Peripheral Interface (SPI) protocol. This device features I/O ports, along with additional enhancements designed to improve I/O performance in terms of speed, power consumption, and flexibility. The TXE8116 I/O expander supports SPI clock speeds of 10MHz from 3.3V to 5.5V and 5MHz from 1.65V to 5.5V and consumes a 2.3µA (typical) low standby current. This device includes advanced capabilities such as an interrupt output, active-low reset, fail-safe mode, polarity inversion, glitch filtering, and programmable push-pull/open-drain outputs. Typical applications include industrial transportation, automation, servers, routers (telecom switching equipment), products with GPIO-limited processors, testing and measurement, factory automation and control, and medical and healthcare.

Features

  • 1.65V to 5.5V operating supply voltage range
  • Low standby current consumption of 2.3µA typical
  • SPI SCLK frequency:
    • 10MHz from 3.3V to 5.5V
    • 5MHz from 1.65V to 5.5V
  • Active-low reset input (RESET)
  • 5V-tolerant input and output ports
  • Built-in fail-safe I/O feature
  • Open-drain active-low interrupt output (INT)
  • Individual I/O control and the glitch filter are supported on all inputs of the GPIOs
  • SPI daisy-chain supported
  • I/O reading burst mode supported
  • I/O polarity inversion supported
  • Bus-hold feature to maintain the last I/O state
  • Latched outputs with high-current drive capability for directly driving LEDs
  • Latch-up performance exceeds 100mA per JESD 78, class II
  • ESD protection exceeds JESD 22:
    • 2000V Human-body model (A114-A)
    • 1000V Charged-device model (C101)

Applications

  • Industrial transportation
  • Industrial automation
  • Testing and measurement
  • Factory automation and control
  • Medical and healthcare
  • Servers
  • Routers (telecom switching equipment)
  • Products with GPIO-limited processors

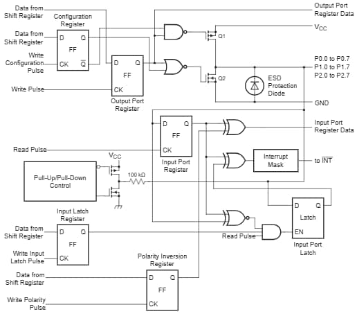
Logic Diagram

Texas Instruments TXE8116 16-Bit SPI Bus I/O Expander

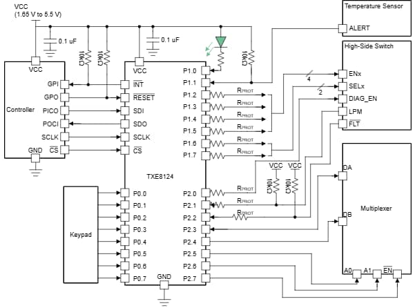
Typical Application Schematic

Schematic - Texas Instruments TXE8116 16-Bit SPI Bus I/O Expander

Simplified Schematic of P0.0 to P2.7

Texas Instruments TXE8116 16-Bit SPI Bus I/O Expander
Publicerad: 2025-11-04 | Uppdaterad: 2025-12-01