Texas Instruments UCC21351x-Q1 Gate Drivers
Texas Instruments UCC21351x-Q1 Gate Drivers are isolated dual-channel drivers with programmable dead time and a wide temperature range. These gate drivers are designed with 4A peak-source and 6A peak-sink current to drive power MOSFET, SiC, and IGBT transistors. The UCC21351x-Q1 drivers enable high efficiency, high power density, and robustness in a wide variety of power applications. Protection features include resistor-programmable dead time, a disable feature to shut down both outputs, and an integrated de-glitch filter that rejects input transients shorter than 5ns. These drivers can be configured as two low-side drivers, two high-side drivers, or a half-bridge driver. The UCC21351x-Q1 devices are AEC-Q100 qualified for automotive applications. These gate drivers are ideal for on-board battery chargers, high-voltage DC-DC converters, automotive HVAC, and body electronics.Features
- Universal dual low-side, dual high-side, or half-bridge driver
- AEC-Q100 qualified with temperature grade 1
- -40°C to 150°C junction temperature range
- Up to 4A peak source and 6A peak sink output
- Common-Mode Transient Immunity (CMTI) greater than 125V/ns
- Up to 25V VDD output drive supply 12V and 17V VDD UVLO options
- Switching parameters:
- 33ns typical propagation delay
- 5ns maximum pulse-width distortion
- 10µs maximum VDD power-up delay
- UVLO protection for all power supplies
- Fast enable for power sequencing
Applications
- On-board battery chargers
- High-voltage DC-DC converters
- Automotive HVAC and body electronics
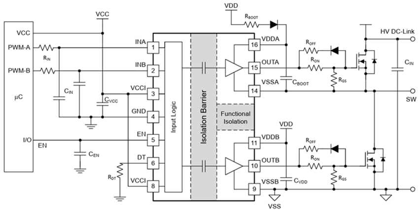
Block Diagram
Application Schematic
Publicerad: 2025-10-06
| Uppdaterad: 2025-10-29
