Texas Instruments UCC25661x/UCC25661x-Q1 750KHz LLC Controllers

Texas Instruments UCC25661x/UCC25661x-Q1 750KHz LLC Controllers are high-frequency LLC controllers that implement an input-power proportional control (IPPC) scheme, enhanced light-load management, and multiple protection features. The IPPC scheme widens the control range of the LLC converter and simplifies the design of the output-voltage range and wide input applications, such as battery chargers and LED drivers. The device can even work without a PFC for non-universal input applications.

The UCC25661x/UCC25661x-Q1 features enhanced light-load management, improving efficiency while minimizing audible noise. It can directly disable the PFC controller when operating in burst mode, thereby minimizing standby power. The automatic capacitive region avoidance scheme and the adaptive soft start with reverse recovery avoidance scheme ensure that the device operates in a mode where the FETs are never at risk of damage. This scheme makes the controller ideal for working with a pre-biased load.

The Texas Instruments UCC25661x/UCC25661x-Q1 features robust protection, enabling users to design a reliable power supply. It has options supporting high-voltage startup, X-capacitor (X-cap) discharge, OVP response, and extended Gain range.

Features

  • 50kHz to 750kHz full-load switching frequency
  • IPPC control enables wide input and output LLC (WLLC) operation
  • Enhanced light load management
    • High frequency pulse skip for improved light load efficiency
    • Low-frequency burst for low standby power
    • Audible frequency range skip for reduced audible noise
    • Integrated PFC on/off control signal to help further reduce standby power
  • Internal resonant-capacitor voltage synthesizer for enhanced signal reliability and high startup frequency support
  • Automatic capacitive region avoidance
  • Adaptive soft start with minimized inrush current
  • Integrated high-voltage startup (UCC256610, UCC256611, UCC256612/UCC256612-Q1, and UCC256614/UCC256614-Q1)
  • X-capacitor discharge (UCC256610, UCC256611 and UCC256614/UCC256614-Q1)
  • Integrated +0.6/-1.2A gate drive
  • Complete protections
    • 50ns Over-Current Protection (OCP) - cycle-by-cycle current limit
    • Over-Voltage Protection (OVP), internal and external Over-Temperature Protection (OTP)
    • Input and VCCP UVLO with internal 19V VCCP Clamp
  • SOIC-14 package with removed pins for high-voltage clearance

Applications

  • SMPS power supply for TV
  • Industrial AC-DC adapters
  • Power tools
  • Medical power supply
  • Multifunctional printers
  • Enterprise and cinema projectors
  • PC power supply
  • Gaming console power supply
  • Lighting

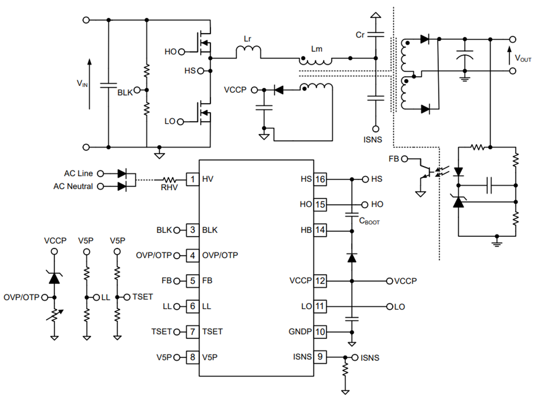
Simplified Application Schematic

Schematic - Texas Instruments UCC25661x/UCC25661x-Q1 750KHz LLC Controllers
Publicerad: 2025-07-10 | Uppdaterad: 2025-12-17