Texas Instruments UCC27301A/UCC27301A-Q1 Half-Bridge Drivers
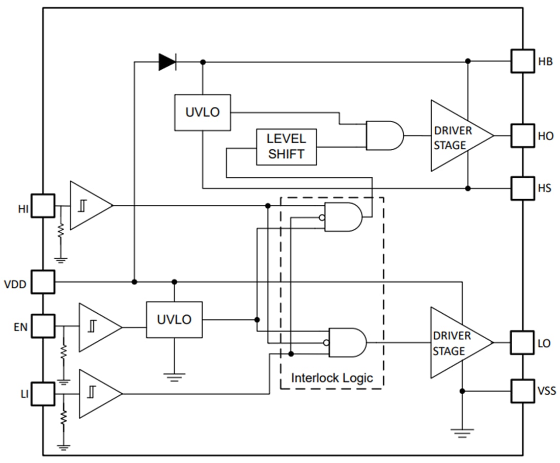
Texas Instruments UCC27301A/UCC27301A-Q1 Half-Bridge Drivers are robust gate drivers designed to drive two N-channel MOSFETs in a half-bridge or synchronous buck configuration with an absolute maximum bootstrap voltage of 120V. Its 3.7A peak source and 4.5A peak sink current capability allow the UCC27301A/UCC27301A-Q1 to drive large power MOSFETs with minimized switching losses during the transition through the Miller Plateau. The switching node (HS pin) can handle negative transient voltage, which allows the high-side channel to be protected from inherent negative voltages caused by stray capacitance and parasitic inductance. These drivers are ideal for automotive DC/DC converters and OBC, 2-wheeler and 3-wheeler traction drive and battery pack, Electric power steering (EPS), wireless charging, and smart glass module.The inputs of the Texas Instruments UCC27301A/UCC27301A-Q1 are independent of supply voltage and can withstand -10V and +20V absolute maximum ratings. The low-side and high-side gate drivers are matched to 4ns between the turn on and turn off of each other and are controlled through the LI and HI input pins, respectively. However, the input interlock logic will lower both driver outputs when LI and HI inputs are simultaneously high. An on-chip 120V-rated bootstrap diode eliminates the need to add discrete bootstrap diodes. Undervoltage lockout (UVLO) is provided for high-side and low-side drivers, which provides symmetric turn-on and turn-off behavior and forces the outputs low if the drive voltage is below the specified threshold.
Features
- Drives two N-channel MOSFETs in a half-bridge configuration
- AEC-Q100 qualified for automotive applications (UCC27301A-Q1)
- Device temperature grade 1
- -40°C to +150°C junction temperature range
- 120V abs max voltage on HB pin
- 3.7A sink, 4.5A source output currents
- 8V to 17V VDD operating range (20V abs maximum) with UVLO
- -(28VDD)V abs max negative transient tolerance on HS pin (< 100ns pulse)
- -10V to 20V abs max input pins tolerance is independent of supply voltage range (TTL compatible)
- Switching parameters
- 20ns typical propagation delay times
- 7.2ns rise and 5.5ns fall time with 1000pF load
- 4ns typical delay matching
- Integrated bootstrap diode
- Input interlock
- Enable/disable functionality with low current consumption (3µA typical) when disabled (DRC package only)
- Functional safety-Capable
- Documentation available to aid functional safety system design
Applications
- Automotive DC/DC converters and OBC
- 2-wheeler and 3-wheeler traction drive and battery pack
- Electric power steering (EPS)
- Wireless charging
- Smart glass module
Functional Block Diagram
