Texas Instruments UCC2773x/-Q1 Half-Bridge Gate Drivers
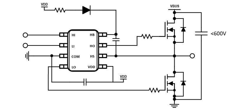
Texas Instruments UCC2773x/-Q1 Half-Bridge Gate Drivers provide a 3.5A source and 4A sink current capability designed to drive power MOSFETs and IGBTs. The 700V half-bridge gate drivers incorporate one ground-referenced channel (LO) and one floating channel (HO), created to drive half-bridge-configured MOSFETs and IGBTs operating with bootstrap supplies.
The TI UCC2773x/-Q1 features a robust drive with outstanding noise and transient immunity, including large negative-voltage tolerance at its inputs, high dV/dt tolerance, a wide negative-transient safe operating area (NTSOA) on the switch node (HS), and an interlock. The drivers receive a wide range of bias-supply input voltages from 10V to 21V and offer UVLO protection for both the VDD and HB bias-supply pins. The UCC2773x/-Q1 is available in various packages and operates from a -40°C to +150°C temperature range.
The TI UCC2773x-Q1 Half-Bridge Gate Drivers are AEC-Q100 qualified for automotive applications.
Features
- AEC-Q100 qualified for automotive applications
- Device temperature grade 1
- High-side, low-side configuration, with independent inputs
- Maximum bootstrap voltage of +700V (HB pin)
- Peak output current of 4A sink, 3.5A source
- Typical 32ns propagation delay
- Propagation delay matching between HO/LO within 6ns maximum
- VDD bias supply range of 10V to 21V
- Input pins capable of handling -6V
- Floating channel designed for bootstrap operation, 200V/ns maximum common-mode transient immunity on HS pin
- Input interlocking function
- Built-in 8V Undervoltage Lockout (UVLO) for both channels
- SOIC 14-pin package, SOIC 8-pin package
Applications
- Half-bridge and full-bridge converters in offline AC and DC power supplies
- EV/HEV OBC and DC-DC converters, auxiliary inverters
- Large appliance and white goods PFC and motor drive
- Macro BTS power supplies, inverted buck-boost
- High-density switching power supplies for server, telecom, IT, and industrial infrastructure
- Battery energy storage systems (BESS), DC-DC and DC-AC converters
8-Pin D Package Schematic
14-Pin D Package Schematic
