Torex Semiconductor XC95x Step-Up/Step-Down DC/DC Controller ICs
Torex Semiconductor XC95x Step-Up/Step-Down DC/DC Controller ICs offer high switching frequencies to reduce the size of external components. These ICs are designed for high efficiency. The XC9504 controller ICs achieve this through PWM or PWM/PFM control, and the XC9515 controller ICs minimize ON resistance to enhance efficiency. The XC9504 ICs boast selectable control modes, while the XC9515 ICs offer a built-in voltage detector with a delay circuit and manual reset function for control. The XC9504 ICs feature an internally set soft-start (10ms) to protect against rush currents and overshoot, and the XC9515 ICs feature an Under-Voltage Lock-Out (UVLO) function. The XC95x controller ICs are EU RoHS-compliant and Pb-free. Typical applications include LCD TVs, multifunctional printers, photo printers, PDAs, and palm-top computers.Features
- XC9515:
- 2.5V to 5.5V input voltage range
- 1MHz oscillation frequency
- 800mA output current
- PWM control
- 173ms delay time
- XC9504:
- 1.5V to 30V input voltage range
- PWM or PWM/PFM selectable control methods
- 80% maximum duty cycle
- More than 20mA output current
- Offer high switching frequencies to reduce the size of external components
- High efficiency
- 10ms internally set soft-start
- EU RoHS-compliant and Pb-free
Applications
- XC9515:
- DVDs
- Blue-ray disks
- LCD TVs and LCD modules
- Multifunctional printers
- Photo printers
- Set-top boxes
- XC9504:
- Power supplies for LCD
- PDAs
- Palm top computers
- Portable audio systems
- Various multi-function power supplies
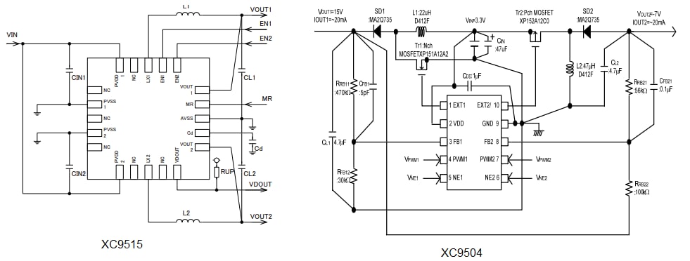
Typical Application Circuits
View Results ( 13 ) Page
| Artikelnummer | Antal utgångar | Omkopplingsfrekvens | Ingångsspänning | Utgångsspänning | Utgångsström | Paket/låda | Serie | Avstängning |
|---|---|---|---|---|---|---|---|---|
| XC9504B092DR-G | 2 Output | 180 kHz | 900 mV to 10 V | 20 mA | USP-10 | XC9504 | No Shutdown | |
| XC9515AA08ZR-G | 2 Output | 1 MHz | 2.5 V to 5.5 V | 3.3 V, 1.8 V | 800 mA | QFN-20 | XC9515 | Shutdown |
| XC9515BA14ZR-G | 2 Output | 1 MHz | 2.5 V to 5.5 V | 1.2 V to 4 V | 800 mA | QFN-20 | XC9515 | Shutdown |
| XC9504B092AR-G | 2 Output | 180 kHz | 900 mV to 10 V | 20 mA | MSOP-10 | XC9504 | No Shutdown | |
| XC9504B095AR-G | 2 Output | 500 kHz | 900 mV to 10 V | 20 mA | MSOP-10 | XC9504 | No Shutdown | |
| XC9515AA07ZR-G | 2 Output | 1 MHz | 2.5 V to 5.5 V | 1.2 V, 3.3 V | 800 mA | QFN-20 | XC9515 | Shutdown |
| XC9515AA11ZR-G | 2 Output | 1 MHz | 2.5 V to 5.5 V | 1.2 V to 4 V | 800 mA | QFN-20 | XC9515 | Shutdown |
| XC9515AB02ZR-G | 2 Output | 1 MHz | 2.5 V to 5.5 V | 1.2 V, 3.3 V | 800 mA | QFN-20 | XC9515 | Shutdown |
| XC9515AB04ZR-G | 2 Output | 1 MHz | 4.5 V to 5.5 V | 1.5 V, 3.3 V | 800 mA | QFN-20 | XC9515 | Shutdown |
| XC9515BA12ZR-G | 2 Output | 1 MHz | 2.5 V to 5.5 V | 1.2 V to 4 V | 800 mA | QFN-20 | XC9515 | Shutdown |
Publicerad: 2024-08-02
| Uppdaterad: 2024-08-26
