Vishay / Siliconix DG2592 Audio Jack Detectors with Send/End Detect
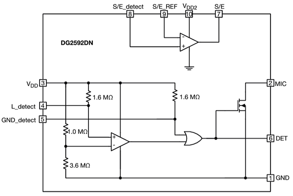
Vishay / Siliconix DG2592 Audio Jack Detectors with Send/End Detect feature a wide operating voltage range of 1.6V to 5.5V with a low quiescent current of 10μA. These audio jack detectors and pop noise control switch ICs are available in small MiniQFN10 and ultra-thin UTMQFN10 packages. The DG2592 series detects the presence of a stereo headset with a microphone and send/end control button. The microphone bias line connects to the ground through the MIC pin when there is no earphone detected. The audio jack detectors also give a logic high signal to the baseband controller through the DET pin. Vishay DG2592 Audio Jack Detectors sense DC levels at L_Detect and GND_Detect. The voltage at both pins will go low when an earphone is plugged in. The presence of the earphone pulls DET low and the MIC switch will turn off.Features
- Wide 1.6V to 5.5V operating voltage range
- Low 10μA quiescent current, maximum at VDD = 1.8V
- Integrated sense comparator for audio L of 1.4V ±5% threshold
- 1.2Ω (maximum) MIC bias switch provides quick discharge and clamping
- Ultra-thin and compact MiniQFN10 and UTDFN10 packaging
- ESD protected
- Human body model >8kV
- Charged device model >2kV
- IEC 61000-4-2 air discharge >15kV
- IEC 61000-4-2 contact discharge >8kV
- Lead-free, Halogen-free, and RoHS-compliant
Applications
- Cellular phones
- Tablet devices
- Portable media players
- Digital cameras
Typical Application Circuit
Block Diagram
Publicerad: 2016-04-18
| Uppdaterad: 2024-11-22
