Vishay SiP12117 3A Synchronous Buck Regulator
Vishay SiP12117 3A Synchronous Buck Regulator is a high-frequency current-mode constant on-time (CM-COT) synchronous buck regulator with integrated high-side and low-side power MOSFETs. The power stage is capable of supplying up to 3A continuous current at 600kHz switching frequency. Vishay SiP12117 3A Synchronous Buck Regulator produces an adjustable output voltage down to 0.6V from 4.5V to 15V input rail to accommodate a variety of applications, including consumer electronics, computing, telecom, and industrial.Features
- 4.5V to 15V input voltage
- Adjustable output voltage down to 0.6V
- 3A continuous output current
- Integrated compensation
- 600kHz switching frequency
- Ultrafast transient response
- <5μA typical shutdown current
- Cycle by cycle current limit
- Power good function
- Fixed soft start: 2.9ms, typical
Applications
- Graphics cards
- Set-top boxes
- LCD TV
- Notebook computers
- HDD/SSD
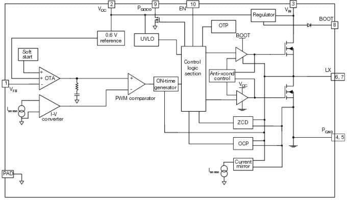
Functional Block Diagram
Videos
Publicerad: 2015-03-20
| Uppdaterad: 2022-03-11
