Würth Elektronik MagI3C Power Supply Reference Design Eval Board
Würth Elektronik MagI3C Power Supply Reference Design Eval Board is designed to demonstrate how an adjustable current/voltage source can be built with MagI3C power modules. This board is based on the MagI3C Variable Step Down Regulator Modules (VDRMs) and has two additional control loops. The MagI3C power supply reference design is aimed at applications requiring an adjustable power supply. This board can generate a constant voltage with an adjustable maximum current on one hand. On the other hand, the board can be set to generate a constant current with an adjustable maximum voltage. Würth MagI3C power supply reference design can set the output voltage from 0 to 15V and current from 0 to 2.5A in the two operating modes. When an adjustable output current limit is set, the power module becomes a constant current source or acts as a current source with a user-defined current limit. This board consists of LEDs that indicate current regulation mode, voltage regulation mode, and missing output voltage.The MagI3C power supply reference design can move the point of regulation away from the MagI3C power module towards the load. This helps regulate the voltage at a distant point while the output voltage adapts to the voltage drop on the supply lines. The MagI3C power supply reference design can be used as a battery charger for lead, NiCd, NiMH, or Li-ion batteries or as a driver for white, infrared (IR), and UV power LEDs.
Features
- Output on/off mechanical switch
- LED green constant voltage indicator
- LED red constant current indicator
- LED red output fall indicator
Applications
- Battery chargers for lead, NiCd, NiMH, or Li-ion batteries
- LED drivers for white, IR, and UV power LEDs
Specifications
- 7V to 36V input voltage range
- 45V maximum input voltage transients
- 0V to 15V output voltage range
- 0A to 2.5A output current limit
- 37.5W maximum output power
- 1MHz switching frequency
Videos
Block Diagram
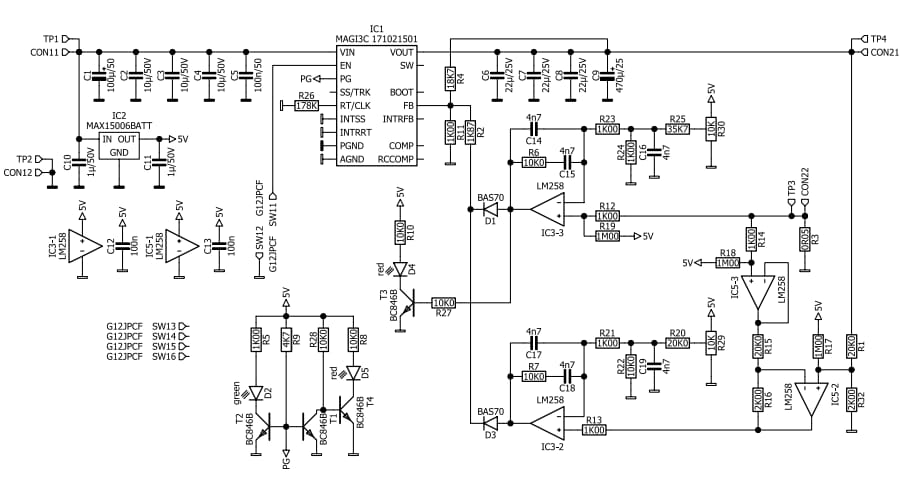
Schematic
Publicerad: 2019-09-20
| Uppdaterad: 2024-04-09
