Analog Devices / Maxim Integrated MAX17687 Evaluation Kit
Analog Devices MAX17687 Evaluation Kit is a fully assembled and tested circuit board that demonstrates the performance of the MAX17687 high-efficiency, iso-buck DC-DC converter. This evaluation kit uses primary-side feedback to regulate the output voltage and operates over a wide input voltage range of 16V to 60V. The MAX17687 evaluation kit features isolated output programmed to 12V at 750mA, with 10% output voltage regulation.Features
- 16V to 60V input voltage range
- 750mA continuous current @12V
- EN/UVLO input
- 200kHz switching frequency
- Overcurrent protection
- No optocoupler
- Delivers up to 10W output power
- Overtemperature protection
- Proven PCB layout
Recommended Equipment
• One 15VDC to 60VDC, 1A power supply
• One resistive load 750mA sink capacity
• Two Digital Multimeters (DMM)
PCB Layout
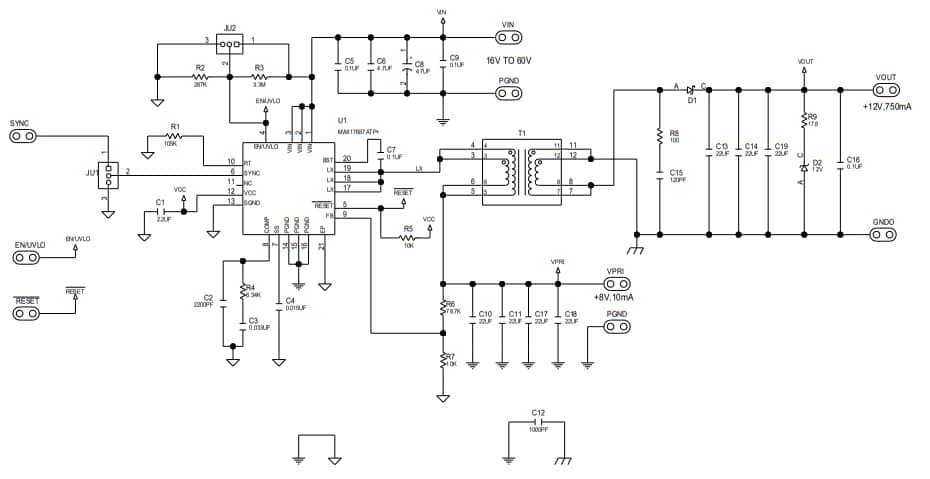
Schematic Diagram
Publicerad: 2019-05-27
| Uppdaterad: 2023-04-17
