Texas Instruments DEM-FDA-DGK-EVM Evaluation Module
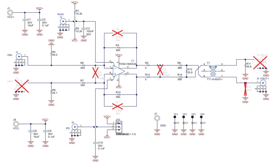
Texas Instruments DEM-FDA-DGK-EVM Evaluation Module is designed with high-speed performance specifications and Fully Differential Amplifiers (FDAs) with output common-mode (Vocm) control and Power Down (PD) functionality. This module is an unpopulated evaluation module for FDA in the DGK (HVSSOP) package. The DEM-FDA-DGK-EVM module is configured for single-ended input and single-ended output when populated according to the schematic and can accommodate fully differential behavior with proper configuration. The module is also designed to enable quick and efficient lab testing of the high-speed FDAs using 50Ω SMA connectors for use with lab equipment.The output transformer enables single-ended output for easy interfacing with test equipment and there are external SMA connectors for output common-mode and power-down control. Additional options on input traces prior to termination resistors and extensions of transformer pads allow for optional AC coupling.
Features
- Split or single-supply configuration
- Configurable gain and feedback network with optional compensation capacitors
- Supports single-ended or differential inputs
- Designed for easy connection to standard 50Ω input and output impedance lab equipment
- Inputs, outputs, and control signals all include SMA connectors for high-speed operation
Schematic and Layout Using THS4130
Publicerad: 2022-04-12
| Uppdaterad: 2024-06-25
