Texas Instruments THS2630 Fully-Differential Amplifier
Texas Instruments THS2630 Fully-Differential Amplifier is fabricated using Texas Instruments state-of-the-art, high voltage, complementary bipolar process. The THS2630 uses a true fully differential signal path from input to output, with a high supply capability of up to ±17.5V. This design leads to excellent common-mode noise rejection (95dB at 800kHz) and total harmonic distortion (-108dBc at 2VPP, 250kHz). The wide supply range allows high-voltage differential signal chains to benefit from the improved dynamic range and headroom without adding separate amplifiers for each polarity of the differential signal. The Texas Instruments THS2630 is characterized for operation over the wide temperature range of –40°C to +85°C.Features
- High performance
- 187MHz (VCC = ±15V, G = 1V/V) bandwidth
- 75V/µs slew rate
- 245MHz gain-bandwidth product
- –108dBc THD at 2VPP, 250kHz distortion
- Voltage noise
- 85Hz 1/f voltage noise corner
- 1.1nV/√Hz input-referred noise
- 5V to 35V single supply operating range
- Quiescent current (shutdown) of 770µA (THS2630S)
Applications
- Single-ended to differential conversion
- Differential ADC driver
- Differential antialiasing
- Differential transmitter and receiver
- Output level shifter
- Medical ultrasound
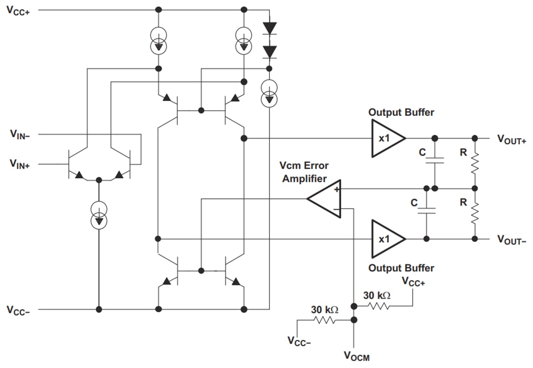
Functional Block Diagram
Publicerad: 2024-06-25
| Uppdaterad: 2024-06-28
