Texas Instruments TPSM365Rx Synchronous Buck Converter Power Module
Texas Instruments TPSM365Rx Synchronous Buck Converter Power Module is a 600mA, 65V input synchronous step-down DC/DC power module in a compact 3.5mm x 4.5mm x 2mm, 11-pin QFN package. The device incorporates power MOSFETs with an integrated inductor and boot capacitor. The easy-to-use TPSM365Rx features an ultra-low operating IQ of 4μA at no load (24V to 3.3V VOUT). The TPSM365Rx is offered in an adjustable output voltage option that supports a 1V to 13V range. The device is optimized for excellent EMI performance and space-constraint applications.The TI TPSM365Rx utilizes a peak current mode control scheme with internal compensation to maintain stable operation with minimal output capacitance. The precision EN feature enables precise control of the device during start-up and shutdown and an open-drain
PGOOD output provides an accurate indication of the output voltage status. The TPSM365Rx includes pre-bias start-up, overcurrent, and temperature protections, making the TPSM365Rx an excellent device for powering a wide range of industrial applications.
The small HotRod™ QFN package technology on the TPSM365Rx enhances the thermal performance and low EMI.
Features
- Functional safety-capable
- Documentation available to aid functional safety system design
- Versatile synchronous buck DC/DC module
- Integrated MOSFETs, inductor, and controller
- 3V to 36V wide input voltage range
- Input transient protection up to 40V
- Junction temperature range –40°C to +125°C
- 4.5mm x 3.5mm x 2mm overmolded package
- Frequency adjustable from 200kHz to 2.2MHz using the RT pin
- Ultra-high efficiency across the full load range
- Greater than 88% efficiency at 12V VIN, 5V VOUT, 1MHz, IOUT = 2.5A
- Greater than 87% efficiency at 24V VIN, 5V VOUT, 1MHz, IOUT = 2.5A
- As low as 1.5µA standby IQ at 13.5V VIN
- Optimized for ultra-low EMI requirements:
- Dual random spread spectrum - DRSS
- Flip-chip on a lead package - FCOL
- Inductor and boot capacitor integration
- CISPR 11, Class B compliant-capable
- Output voltage and current options
- The adjustable output voltage is from 1V to 15V
Applications
- Factory automation
- Test and measurement
- Grid infrastructure
Typical Schematic
Efficiency vs Output Current
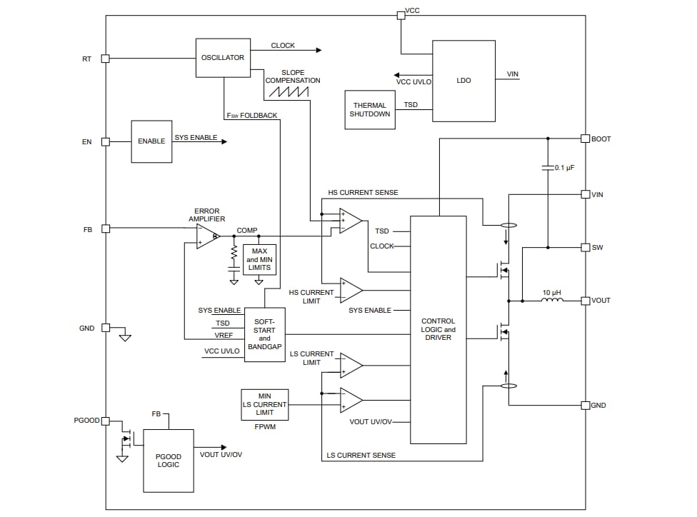
Functional Block Diagram
Publicerad: 2023-01-21
| Uppdaterad: 2025-05-29
