Texas Instruments TPSM365R6 Evaluation Modules
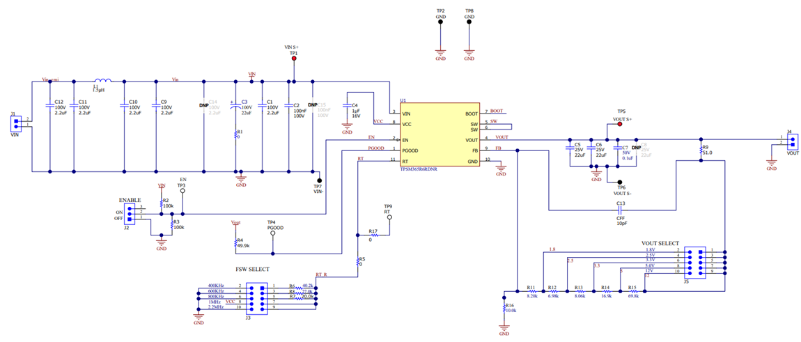
Texas Instruments TPSM365R6 Evaluation Modules are designed to evaluate TPSM365R6, a synchronous step-down DC/DC module. This step-down DC/DC module is capable of driving up to 0.6A of load current from a wide input voltage of up to 65V. The TPSM365R6 evaluation modules can be configured for various selectable output voltages and switching frequencies. These modules feature a wide array of selectable output voltage ranges from 1.8V to 12V and a selectable switching frequency range of 400kHz to 2.2MHz.Features
- 3V to 65V wide input voltage range
- Jumper adjustable output voltage
- Jumper adjustable switching frequency
- Up to 600mA output current
- PFM switching mode
Board Connections
Schematic
Publicerad: 2023-03-14
| Uppdaterad: 2023-04-06
